Calauag Central College Inc.


Vision

The CALAUAG CENTRAL COLLEGE INC. will be the learning institution of choice in Southern Quezon with great potential and ability to adapt in the changing society.

 

Mission

The CALAUAG CENTRAL COLLEGE INC. aims to enhance the abilities and skills of students through promotion of the passion for learning, provide efficient and effective services and support students though professional development.

History

 

One year after the Southern Tagalog Institute (formerly Plaridel Institute), closed, two intrepid young educators, Dr. Vicente R. Vilar and Mr. Jose E. Fernandez, founded the Calauag Institute. The late D. Vilar became the school’s President and the late Mr. Fernandez its Vice President. During its early stages, the Calauag Institute rented a building owned by the late Sebastian C. Villaverde located in, what is now, Brgy. Pinagtalleran – Pinagtalleran because it was where the sawmill ad plywood plants of the late industrialist Don Tomas Morato was once located.

Initially, the school only had to classes – First and Second Year High School. Later on, the Bureau of Education (the predecessor of the DECS and CHED) granted a permit to the school to open classes in Third and Fourth Year High School. Mr. Fernandez himself became the first Principal of the Calauag Institute. Among the faculty members at that time were Mr. Fermin Villasanta, Ms. Aurora Silva, Mr. Severino Songco, and Mr. Jose Recaido.

Calauag Central College Inc.

In 1938, the school transferred to a bigger building and better location in the heart of twon in a building owned by the late Filipino-Chinese businessman Alfonso Urgino. There, the school prospered and increased enrollment. Unfortunately, World War II interrupted the operations of the school. The school was temporarily closed during the Japanese Occupation.

In August 1, 1945, Mr. Jose Fernandez, urged on by his ardent desire to bring quality education to the town of Calauag, resumed the operations of the Calauag Institute. It was at this time that he renamed the school Calauag Central College. Why Calauag Central College? Maybe it was because that as early as 1945, Mr. Jose Fernandez, the visionary that he was, was already laying the foundations for the institution, as we know it today.

That year, there were forty-six freshmen and twenty-five sophomores. Because the town of Calauag was ravaged by the war, classes were temporarily held at the ancestral home the Seguerra family at the corner of Rizal and Morato Sts. The faculty was composed of Mr. Fernandez, who taught Mathematics, and Mr. Pedro R. Olaya, who taught the other subjects.

The following year, the Calauag Central College embarked on a massive faculty enhancement and upgrading program by tapping the talents of known luminaries and intellectuals in the community like Mr. Felix J. Paraiso, Sr., Mrs. Olimpia V. delos Trinos, Judge Avelimo Leyco, then-Municipal Treasurer Arsenio Lim, then-Municipal Mayor Edgardo S. Cabañgon, Mr. Vicente Olaya, Engr. Dominador Barros, Mrs. Presentacion A. Diomano, and Mr. Guillermo Seguerra.

One year later, the school gained full recognition from the government and was, thus, able to re-open classes in the Third and Fourth Year High School levels. In School Year 1947-1948, the Calauag Central College had its first graduating class. Twenty-nine students bowed to the public, proud and happy that they were the first Calauageños who graduated from high school after the Second World War.

In 1952, the Calauag Central College transferred to its newly constructed three-storey building in the corner of Arguelles and Rizal Sts., the sites where is still stands today. By then, the student population of the school was growing rapidly.

In 1953, the Calauag Central College opened its College Department. Initially, the course offered were the one-year Secretarial course, the two-year Liberal Arts course, the Elementary Teacher’s Certificate (ETC) course and the four-year Bachelor of Science in Education (BSE) course. The Elementary School Department was opened to serve as a laboratory for the ETC course. A few years later, the ETC course had to be phased out but was immediately replaced by the Bachelor of Science in Elementary Education (BSEEd) course. In 1990, the Bachelor of Science in Business Administration (BSBA) course was added.

Thus, the Calauag Central College matured into the institution of comprehensive learning in Calauag that it is today.

Through the years, the Calauag Central College has taken pride in the long list of faculty members who have graced its roster and enhanced the reputation of the school as a community-based institution of higher learning. Among the Principals who have lent their considerable talents, prestigious names, and intellectual prowess to the Grade School and High School Department are:

High School

⦁ Mr. Jose E. Fernandez (1931-1945)
⦁ Mr. Arsenio Lim (Assistant)
⦁ Mr. Vicente R. Olaya (1958)
⦁ Mr. Pedro R. Olaya (1967)
⦁ Ms. Belina L. Villanueva (1980)
⦁ Mrs. Leticia F. Aguilar (1986)
⦁ Mrs. Melinda Pulgar Odi (1987)
⦁ Mrs. Luz D. Intoy (1992)

Grade School

⦁ Ms. Cunigunda M. Ramos (1962)
⦁ Mrs. Cunigunda R. Folloso (1965)
⦁ Ms. Natividad V. Magsino (1983)
⦁ Mrs. Julita A. Villaflor (1995)
⦁ Mrs. Fe L. Aguilar (2002)
⦁ Dr. Almira M. Aguilar (2003)
⦁ Mr. Vicente Y. Eleazar (2010)
⦁ Mrs. Maria Obedia P. Diamante (2012)

⦁ Ms. Maria Salud F. Lerum (2014-Present)

2008 saw the school’s incorporation as an educational institution via the Securities and Exchange Commission. As such, it became known as Calauag Central College, Inc.

In February 2021, the school celebrates the 90th anniversary of its foundation. To this day, the Calauag Central College, Inc. is honored to be the oldest school in its class in the whole province of Quezon

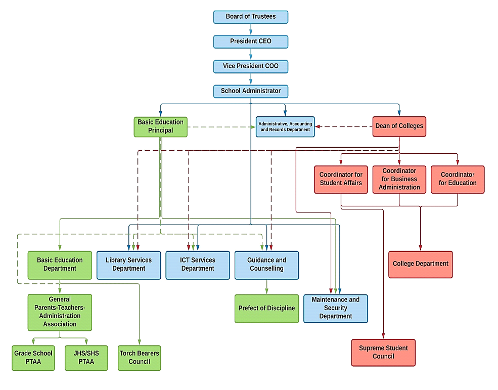
Organizational Chart